Robot ABB
Giới thiệu Robot ABB
Tổng quan ngắn gọn về Robot ABB
Robot ABB được sử dụng rất nhiều trong lĩnh vực sản xuất công nghiệp, thiết bị tự động hóa, có thể lập trình điều khiển những trục của robot thông qua bộ điều khiển.
Robot ABB gồm 2 phần là: Bộ điều khiển và cánh tay robot.
Một số loại robot ABB:
Foundry Plus Robots – Small and Medium Size: IRB 140, IRB 1600, IRB 2400, IRB 4400, IRB 4450S.
Foundry Plus Robots – Large: IRB 6600RF, IRB 6620, IRB 6640, IRB 6660, IRB 6650S, IRB 7600
Loại robot abb 6 trục như IRB 120, IRB 1200,.. là loại robot hiện đại của hãng công nghệ ABB thiết kế nhỏ gọn và khả năng sử dụng linh hoạt kết hợp với bộ điều khiển thông mình (Controller). Đây là loại robot được dùng nhiều nhất trong các nhà máy công nghệ sản xuất linh kiến điện tử, hay các vi mạch cần với độ chính xác rất cao.

Tầm quan trọng và ứng dụng của Robot ABB
Robot ABB được ứng dụng rất phổ biến trong nhiều công đoạn của quá trình sản xuất, bao gồm: lắp ráp, hàn, gắp, sơn, đóng gói, nâng hạ… Nhờ có robot ABB mà mọi thao tác được thực hiện với tốc độ nhanh với độ chính xác cao và đảm bảo an toàn cho nhân công ở những khâu nguy hiểm.
Giúp giảm bớt thời gian sản xuất: Bằng cách sử dụng robot ABB, công đoạn sản xuất sẽ nhanh chóng hơn, giảm thiểu thời gian chung của cả quy trình sản xuất.
Giúp cắt giảm chi phí nhân công, đảm bảo an toàn lao động: Sử dụng robot ABB vào sản xuất là giải pháp giúp các nhà máy giải được bài toán kinh tế. Bởi chi phí nhân công phục vụ cho công đoạn cả năm là khá cao. Sử dụng robot hàn thay thế nhân công còn là giải pháp đảm bảo an toàn lao động, giảm thiểu những tai nạn có thể xảy ra
Giúp nâng cao tay nghề của nhân công: Chính nhờ robot ABB mà các kỹ sư, kỹ thuật viên có cơ hội được đào tạo nâng cao, đào tạo chuyên sâu hơn về kỹ năng ứng dụng công nghệ vào sản xuất. Do vậy, sự xuất hiện của robot ABB là tiền đề giúp cho nhân công được chuyên môn hóa hơn, cập nhật tốt hơn các công nghệ hiện đại nhất. Thay vì tham gia trực tiếp vào công đoạn dễ gặp nguy hiểm, mất nhiều công sức và thời gian, nhân công sẽ được điều chuyển để thực hiện các công việc an toàn hơn, được đào tạo kỹ năng tốt hơn, cập nhật công nghệ số, biết ứng dụng tự động hóa vào các thao tác vận hành… Việc vừa có thể sử dụng con người và máy móc hiện đại để tối ưu quá trình sản xuất chính là chìa khóa thành công của mọi doanh nghiệp.
Giúp doanh nghiệp nâng cao vị thế cạnh tranh: Chính nhờ robot ABB mà nhà máy nâng cao được năng suất, giảm chi phí nhân công, giảm giá thành, đảm bảo chất lượng sản phẩm tốt, tiến độ sản xuất gia công nhanh chóng. Chính những yếu tố đó quyết định tới vị thế cạnh tranh của doanh nghiệp trên thị trường. Đầu tư vào robot ABB là một sự đầu tư sáng suốt, giúp giảm chi phí, giảm giá thành mà tăng được chất lượng một cách tuyệt đối.
Tính năng và thông số kỹ thuật của Robot ABB
Thiết kế vật lý và kích thước
ABB có nhiều dòng robot khác nhau tùy thuộc vào mục đính và nhu cầu sán xuất mầ cấu hình thiết kế và kích thước được điều chỉnh linh hoạt :
Robot nhỏ: IRB 1010, 1090,1100,120,1200,1300
Đặc điểm chung của các robot này là nhỏ gọn nâng cao năng suất trong không gian hẹp đặc biệt.
Các robot nhỏ có thể xử lý các nhu cầu sản xuất phức tạp nhanh chóng và chính xác với kích thước nhor hơn 30%.

Robot trung bình: IRB 1520ID, 1600 1660ID, 2400, 2600, 440, 460, 4600
Các robot trung bình này có khối lượng khoảng 10kg cho hiệu suất cao.

Robot lớn:IRB 5710, 5720, 660, 6620, 6650s, ..v.v.v
Các robot này có cấu tạo và kích thước to lớn.Nhờ thiết kế mạnh mẽ của robot cho ra hiệu suất nhanh hơn khoảng 25% so với các robot khác.

Robot xếp hàng:IRB 460 660 760
Rô-bốt xếp hàng với kích thước lớn, có khả năng rút ngắn đáng kể thời gian chu kỳ và nâng cao năng suất cho việc xếp hàng ở cuối dây chuyền và xếp bao.

Nguồn điện và thời lượng pin
Robot công nghiệp ABB thường không sử dụng pin như các thiết bị di động. Thay vào đó, chúng thường được cấp nguồn điện từ lưới điện công nghiệp.
-
Với các loại robot lớn , công suất cao chúng được sử dụng nguồn điện 3 pha để đấp ứng tốt nhất về năng lượng cho robot hoạt động ổn định và hiệu quả nhất
-
Với các robot nhỏ, tùy thuộc vào mo hình cụ thể chúng được sử dụng nguồn điện 1 pha
Khả năng chịu tải và tải trọng
Các dòng robot công nghiệp của ABB thường được thiết kế để thực hiện nhiều nhiệm vụ khác nhau, bao gồm hàn, sơn, lắp ráp, đóng gói, và nhiều ứng dụng khác. Khả năng chịu tải trọng được xác định bởi nhiều yếu tố, bao gồm kích thước của robot, cấu trúc và vật liệu chế tạo, cũng như các yếu tố kỹ thuật như cấp độ chính xác và độ ổn định.
-
Với các robot ABB nhỏ khả năng chịu tải trọng từ 1,5kg-12kg
-
Robot ABB trung bình khả năng chịu tải trọng từ 4kg-110kg
-
Robot ABB lớn khả năng chịu tải trọng từ 70kg-800kg
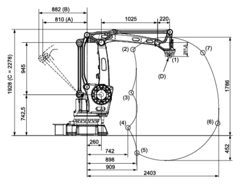
Phạm vi chuyển động và tính linh hoạt
Phạm vi chuyển động của robot ABB thường bao gồm các trục chuyển động đa chiều, cho phép chúng thực hiện các nhiệm vụ phức tạp trong không gian ba chiều. Các cấu trúc khung robot cũng được thiết kế để đảm bảo độ chính xác và độ ổn định trong quá trình vận hành.
Tính linh hoạt của robot ABB thường phản ánh trong khả năng thực hiện nhiều loại nhiệm vụ khác nhau mà không cần sự can thiệp lớn từ con người. Robot ABB thường được tích hợp với các công nghệ như cảm biến, hệ thống tương tác và điều khiển linh hoạt để tối ưu hóa khả năng làm việc trong nhiều môi trường khác nhau.
-
Robot nhó có tầm với từ 0,37m-1,4m
-
Robot trung bình có tầm với từ 1,2m-2,55m
-
Robot lớn có tầm với từ 1,9m- 4,2m

Khả năng lập trình và ngôn ngữ được hỗ trợ
Ngôn ngữ lập trình chính: RAPID
Tên đầy đủ: Robotics Programming Interface for Application Development.
Mô tả: RAPID là ngôn ngữ lập trình chính cho robot ABB. Nó được thiết kế để đơn giản hóa quá trình lập trình và điều khiển robot trong các ứng dụng công nghiệp.
Khả năng: RAPID hỗ trợ các khái niệm cơ bản như điều khiển chuyển động, giao tiếp, xử lý dữ liệu, và các tác vụ khác liên quan đến robot.
Phần mềm lập trình:
ABB RobotStudio: Đây là phần mềm mô phỏng và lập trình cho robot ABB. Nó cung cấp môi trường thử nghiệm trước khi triển khai ứng dụng trên robot thực tế.
Ngôn ngữ hỗ trợ khác:
PLC Programming: Nếu robot ABB cần tích hợp với các hệ thống điều khiển khác, thì lập trình PLC (Programmable Logic Controller) cũng có thể được sử dụng.
C# và C++: Đôi khi, người lập trình cũng có thể sử dụng ngôn ngữ như C# hoặc C++ để phát triển các ứng dụng chuyên sâu và kết nối robot ABB với các hệ thống khác.

Các tính năng và chứng nhận an toàn
Cấu tạo của robot ABB được thiết kế đáp ứng theo tiêu chuẩn ISO 10218, vào tháng 1/1992, tiêu chuẩn về robot công nghiệp. Ngoài ra còn đáp ứng tiêu chuẩn ANSI/RIA 15.06-1999.
Các tiêu chuẩn về chức năng an toàn:
-
Dừng khẩn cấp – IEC 204-1, 10.7
-
Kích hoạt thiết bị – ISO 11161, 3.4
-
Bảo vệ – ISO 10218 (EN 775), 6.4.3
-
Giảm tốc – ISO 10218 (EN 775), 3.2.17
-
Khoá an toàn – ISO 10218 (EN 775), 3.2.8
-
Giữ để chạy – ISO 10218 (EN 775), 3.2.7
Lợi ích của Robot ABB
Tăng năng suất và hiệu quả
-
Tăng cường Năng Suất: Tăng Tốc Quá Trình Sản Xuất: Robot ABB có khả năng thực hiện các nhiệm vụ lặp đi lặp lại một cách nhanh chóng và chính xác, giúp tăng tốc độ sản xuất.
-
Làm Việc Liên Tục: Robot có khả năng làm việc liên tục 24/7 mà không cần nghỉ ngơi, giúp tăng cường hiệu suất toàn diện.
-
Tăng khả năng linh hoạt: Robot ABB có khả năng thích ứng với nhiều nhiệm vụ khác nhau và có thể được lập trình lại nhanh chóng để chuyển đổi giữa các công việc khác nhau.
Cải thiện độ chính xác
-
Robot ABB có khả năng đảm bảo độ chính xác và đồng nhất trong quy trình sản xuất giúp cải thiện chất lượng sản phẩm.
-
Robot có thể hoạt động liên tục 24/24 mà vẫn cho ra chất lượng sản phẩm đầu ra tốt nhất.
Giảm chi phí lao động
-
Tiết kiệm chi phí lao động: Sử dụng robot ABB có thể giảm chi phí lao động, đặc biệt trong các nhiệm vụ lặp lại và nguy hiểm.
-
Giảm lượng chất thải và lượng năng lượng tiêu thụ: Sử dụng robot có thể giúp giảm lượng chất thải và tiêu thụ năng lượng do khả năng tối ưu hóa quy trình sản xuất.
Tăng cường an toàn cho nhân viên
-
Robot ABB thường được thiết kế với các tính năng an toàn để đảm bảo an toàn cho người làm việc xung quanh. Các cảm biến và hệ thống an toàn giúp tránh va chạm và tai nạn.
Tích hợp với các ứng dụng dành riêng cho ngành
-
Robot ABB được tích hợp cho từng ngàng riêng: sản xuất oto, sản xuất điện tử,dệt may,ché biến thực phẩm, công nghiệp hóa chất, lắp rap máy móc.
Các trường hợp sử dụng Robot ABB
Công nghiệp ô tô
-
Robot ABB có thể được sử dụng để thực hiện quy trình hàn các thành phần kim loại trong quá trình sản xuất ô tô, bao gồm hàn khung xe, cửa sổ, và các bộ phận khác.
-
Gia công kim loại như cắt, phay, và đột, có thể được thực hiện bởi robot ABB để tạo ra các chi tiết chính xác cho ô tô.
-
Robot ABB có thể được sử dụng để kiểm tra chất lượng của các chi tiết và sản phẩm cuối cùng bằng cách sử dụng các cảm biến và hệ thống kiểm tra hình ảnh.
-
Điều này giúp đảm bảo rằng mỗi chiếc ô tô đáp ứng các tiêu chuẩn chất lượng.
-
Robot có thể thực hiện nhiệm vụ vận chuyển các thành phần và sản phẩm giữa các giai đoạn của quá trình sản xuất.
-
Đóng gói cuối cùng của ô tô, bao gồm cả đóng gói sản phẩm và chuẩn bị cho vận chuyển, cũng có thể được thực hiện bởi robot ABB.
-
Robot ABB có thể được sử dụng trong quá trình sơn ô tô để đảm bảo sự đồng đều và chính xác của lớp sơn.
-
Ngoài ra, robot cũng có thể tham gia vào các công đoạn hoàn thiện như làm sáng bóng và lắp ráp các bộ phận nội thất.

Dây chuyền sản xuất, lắp ráp
-
Lắp ráp linh kiện: Robot ABB có thể được sử dụng để lắp ráp các linh kiện nhỏ và phức tạp. Chúng có khả năng định vị chính xác và lắp ráp theo chuẩn mực, giảm sai sót và tăng độ chính xác.
-
Hàn và Gia công: Robot hàn ABB có thể thực hiện các quy trình hàn tự động, giúp tăng tốc độ và đồng đều hơn so với việc thực hiện bởi công nhân. Nó cũng có thể thực hiện các phương pháp gia công khác như mài, cắt, hoặc bôi trơn.
-
Kiểm tra chất lượng: Sử dụng để thực hiện các bước kiểm tra chất lượng tự động, như đo kích thước, kiểm tra độ dẻo, hay kiểm tra các tính năng khác của sản phẩm.
-
Sắp xếp và Đóng gói cuối cùng: Robot có thể được sử dụng để sắp xếp sản phẩm và đóng gói chúng để chuẩn bị cho vận chuyển.

Đóng gói và hậu cần
-
Robot ABB có thể được lập trình để đóng gói sản phẩm vào hộp, túi hoặc các đồng bộ đóng gói khác.
-
Sử dụng tay cầm hấp hoặc công cụ chụp để nắm bắt và đặt sản phẩm vào vị trí đóng gói.
-
Robot có thể được sử dụng để sắp xếp sản phẩm thành các định dạng cụ thể trước khi đóng gói.
-
Xếp chồng các sản phẩm vào pallet hoặc khay đựng để vận chuyển.
-
Lập trình robot ABB để thích ứng với các biến đổi trong quy trình sản xuất và đóng gói.

Chăm sóc sức khỏe và dược phẩm
-
Robot có thể được lập trình để đón tiếp và hướng dẫn bệnh nhân tới các khu vực khám hoặc phòng chờ.
-
Hỗ trợ trong việc giao tiếp với bệnh nhân thông qua màn hình cảm ứng hoặc giọng nói để cung cấp thông tin về dịch vụ, hướng dẫn sử dụng
-
Robot có thể được sử dụng để giao thuốc và vật dụng y tế tới bệnh nhân theo đơn đặt hàng từ nhân viên y tế hoặc tự động dựa trên lịch trình.
-
Robot có thể hỗ trợ bác sĩ trong quá trình phẫu thuật bằng cách cung cấp dữ liệu chính xác và giữ các dụng cụ y tế cần thiết.
-
Robot có thể thực hiện các nhiệm vụ hàng ngày như giúp bệnh nhân vận chuyển, hỗ trợ tắm, và thậm chí là giúp đỡ trong việc chăm sóc hàng ngày tại nhà cho những người cần hỗ trợ dài hạn.

Sản xuất thực phẩm và đồ uống
-
Robot ABB có thể được sử dụng để tự động hóa quy trình đóng gói thực phẩm. Chúng có khả năng chọn và đặt sản phẩm vào bao bì với độ chính xác cao, giúp tăng tốc độ sản xuất và giảm lỗi.
-
Robot có thể tham gia vào quá trình sản xuất tự động và lắp ráp các thành phần thực phẩm. Điều này giúp tăng cường độ chính xác và giảm thời gian sản xuất.
-
Trong môi trường thực phẩm, việc vệ sinh là quan trọng. Robot ABB có thể được thiết kế để dễ dàng vệ sinh và rửa sạch, đảm bảo an toàn thực phẩm.

Lời chứng thực của khách hàng và nghiên cứu điển hình
Ví dụ thực tế và câu chuyện thành công khi triển khai Robot ABB
Robot ABB YuMi giúp nhà sản xuất nhôm định hình hàng đầu đưa sản xuất về nhà
Ứng dụng: Lắp ráp các chi tiết nhôm đúc tại tập đoàn SUS Nhật Bản
Thách thức: Công ty đã gặp khó khăn trong việc tìm kiếm nhân viên sẵn sàng thực hiện các nhiệm vụ đơn điệu và lặp đi lặp lại trong quá trình lắp ráp. Sự thay đổi về kỹ năng của người vận hành cũng dẫn đến sản lượng giảm xuống dưới mục tiêu mong muốn của công ty là một triệu chiếc mỗi tháng.
Giải pháp: Được phát triển bằng công cụ lập trình ngoại tuyến RobotStudio® của ABB, sử dụng robot cộng tác hai cánh tay YuMi của ABB đã được đưa vào dây chuyền sản xuất.Đã đạt được hiệu quả sản xuất tăng 20% và dự kiến hoàn vốn trong khoảng hai năm.

Phản hồi tích cực từ khách hàng về hiệu suất và độ tin cậy của Robot ABB
Sau khi sử duụng robot ABB các khách hàng hầu như đều tìm được hướng giải quyết cho thách thức mà mình gặp phải: tăng năng suất, cải thiện môi trường an toàn, dễ sử dụng, giải quyết được vấn đề về nhân lực.
Giá cả và tính sẵn có
Tổng quan về các lựa chọn và gói giá
Robot ABB có mức giá phải chăng tùy thuộc vào quy mô và mức độ đầu tư sản xuất
Với loại máy vừa và nhỏ robot ABB có thể thu hồi vốn sau 2-2,5 năm với các robot lớn hơn thời gian thu hồi vốn có thể lớn hơn khoảng 2-3 năm
Tính sẵn có và khung thời gian giao hàng
Tùy thuộc vào số lượng mà thời gian giao hàng có thể thay đổi
Với 1-5 bộ mất khoảng 30 ngày,6-10 bộ mất khoảng 60 ngày,trên 10 bộ thời gian co thế mất vài tháng
Dịch vụ hỗ trợ khách hàng và hậu mãi
ABB có dịch vụ hỗ trợ rất tốt.
Có các lớp, chương trình, khóa học đào tạo cho khách hàng sử dụng robot
Hướng dẫn lắp đặt và sử dụng
Hỗ trợ kỹ thuật 24/24
Phần kết luận
Tóm tắt các tính năng và lợi ích chính của Robot ABB.
Tính Năng Chính:
-
Đa Dạng Hóa Ứng Dụng: Robot ABB được thiết kế để phục vụ nhiều loại ứng dụng khác nhau trong ngành công nghiệp.
-
Tích Hợp Dễ Dàng: Có khả năng tích hợp linh hoạt vào các hệ thống tự động hóa sẵn có.
-
Chính Xác Cao: Các robot ABB được chế tạo với độ chính xác cao, giúp tăng hiệu suất trong các quy trình sản xuất yêu cầu độ chính xác.
-
Dễ Sử Dụng: Giao diện người dùng thân thiện và phần mềm quản lý dễ sử dụng giúp người vận hành tối ưu hóa quy trình làm việc.
-
An Toàn: Các robot ABB thường được tích hợp với các tính năng an toàn như cảm biến và hệ thống giám sát để đảm bảo an toàn trong quá trình hoạt động.
-
Kết Nối Mạng: Có khả năng kết nối với các hệ thống mạng và công nghệ thông tin, giúp quản lý và theo dõi từ xa.
-
Tích Hợp Công Nghệ Hiện Đại: Sử dụng công nghệ hiện đại như trí tuệ nhân tạo (AI) và học máy để tối ưu hóa hoạt động.
Lợi Ích:
-
Tăng Năng Suất: Tăng khả năng sản xuất và giảm thời gian hoạt động, đồng thời giảm sai sót nhân công.
-
Giảm Chi Phí Lao Động: Tính tự động hóa giúp giảm sự phụ thuộc vào lao động và giảm chi phí liên quan đến lao động.
-
An Toàn Lao Động: Giảm rủi ro tai nạn lao động thông qua việc thay thế công nhân trong các môi trường nguy hiểm.
-
Linh hồn Trí Tuệ Công Nghiệp (IoT): Kết hợp với IIoT để thu thập và phân tích dữ liệu, cung cấp thông tin hữu ích cho quyết định quản lý.
-
Linh Hoạt Trong Sản Xuất: Có khả năng thay đổi nhanh chóng để phản ứng với sự thay đổi trong nhu cầu thị trường.
-
Chất Lượng Sản Phẩm Cao: Đảm bảo chất lượng sản phẩm thông qua sự chính xác trong quy trình sản xuất.
-
Tiết Kiệm Năng Lượng: Tối ưu hóa quy trình sản xuất để tiết kiệm năng lượng và nguyên liệu.


